Ejemplos diagramas Entidad - Relación

EJERCICIO 1 Se desea informatizar la gestión de una tienda informática. La tienda dispone de una serie de productos que se pueden vender a los clientes. “De cada producto informático se desea guardar el código, descripción, precio y número de existencias. De cada cliente se desea guardar el código, nombre, apellidos, dirección y número de teléfono. Un cliente puede comprar varios productos en la tienda y un mismo producto puede ser comprado por varios clientes. Cada vez que se compre un artículo quedará registrada la compra en la base de datos junto con la fecha en la que se ha comprado el artículo. La tienda tiene contactos con varios proveedores que son los que suministran los productos. Un mismo producto puede ser suministrado por varios proveedores. De cada proveedor se desea guardar el código, nombre, apellidos, dirección, provincia y número de teléfono”



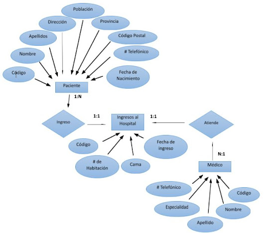
EJERCICIO 2 A partir del siguiente supuesto diseñar el modelo entidad-relación: “La clínica “SAN PATRÁS” necesita llevar

un control informatizado de su gestión de pacientes y médicos. De cada paciente se desea guardar el código, nombre, apellidos, dirección, población, provincia, código postal, teléfono y fecha de nacimiento. De cada médico se desea guardar el código, nombre, apellidos, teléfono y especialidad. Se desea llevar el control de cada uno de los ingresos que el paciente hace en el hospital. Cada ingreso que realiza el paciente queda registrado en la base de datos. De cada ingreso se guarda el código de ingreso (que se incrementará automáticamente cada vez que el paciente realice un ingreso), el número de habitación y cama en la que el paciente realiza el ingreso y la fecha de ingreso. Un médico puede atender varios ingresos, pero el ingreso de un paciente solo puede ser atendido por un único médico. Un paciente puede realizar varios ingresos en el hospital”


Comentarios